Cargando...

Menú De Accesibilidad (CTRL+U)

Idioma

Perfiles de accesibilidad

hearing_disabled

Lectura OFF

contrast

Contraste +

contrast_circle

Contraste Inteligente

format_size

Agrandar Texto

format_letter_spacing_2

Espaciado de texto

motion_photos_off

Detener animaciones

image_not_supported

Ocultar Imágenes

text_fields

Apto para Dislexia

mouse

Cursor

account_tree

Estructura de la página

height

Altura de Línea

format_align_left

Texto alineado

palette

Saturación (OFF)

200000+

Pacientes Felices

Servicios médicos integrales para toda la familia

Comprometidos con la Salud y el Bienestar de Nuestra Comunidad

La Empresa Social del Estado (ESE) Bellosalud es una entidad comprometida con la prestación de servicios de salud de alta calidad a la comunidad de Bello, Antioquia. Su misión es ofrecer atención médica con altos estándares en un entorno seguro para los usuarios y sus familias, enfocándose en la promoción de la salud y la prevención de enfermedades. Además, promueve el desarrollo integral de su talento humano y mantiene un espíritu docente.

  • Equipo Experimentado
  • Servicios de Urgencias Médicas
  • Servicios Integrales de Salud

25+

Años de Experiencia

Visión, Misión y Valores que nos guían

Compromiso con la excelencia en salud

En ESE BelloSalud, trabajamos con un propósito claro: brindar atención en salud con calidad, equidad y humanización. Nuestra misión define nuestro compromiso diario, nuestra visión nos orienta hacia el futuro, y nuestros valores son la base de cada acción. Nos esforzamos por garantizar servicios de salud accesibles, oportunos e integrales, promoviendo la prevención, el autocuidado y la confianza en cada paciente que atendemos. Creemos en una atención médica que prioriza la dignidad de cada persona, fomentando el bienestar individual y colectivo.

Nuestra Visión

Liderando la prestación de servicios de salud con calidad y humanización

La Empresa Social del Estado Bellosalud para el año 2030 será una empresa líder en la prestación de servicios de salud de baja complejidad en el Municipio de Bello y su área cercana, reconocida por el servicio humanizado y seguro para los usuarios y sus familias aportando al bienestar de la población Bellanita.

Vision Image

Nuestra Misión

Cuidando la salud y el bienestar de nuestra comunidad

Somos la Empresa Social del Estado Bellosalud que presta servicios de salud con altos estándares de calidad en un ambiente seguro para el usuario y su familia, por medio de un direccionamiento estratégico, con énfasis en la promoción de la salud y prevención de la enfermedad, procurando el desarrollo integral de nuestro talento humano y el espíritu docente.

Mission Image

Nuestros Valores

Valores que nos guían

<p><strong>Honestidad</strong><br>Actúo siempre con fundamento en la verdad, cumpliendo mis deberes con transparencia y rectitud, y siempre favoreciendo el interés general.</p><p><strong>Respeto</strong><br>Reconozco, valoro y trato de manera digna a todas las personas, con sus virtudes y defectos, sin importar su labor, su procedencia, títulos o cualquier otra condición.</p><p><strong>Compromiso</strong><br>Soy consciente de la importancia de mi rol como servidor público y estoy en disposición permanente para comprender y resolver las necesidades de las personas con las que me relaciono en mis labores cotidianas, buscando siempre mejorar su bienestar.</p><p><strong>Diligencia</strong><br>Cumplo con los deberes, funciones y responsabilidades asignadas a mi cargo de la mejor manera posible, con atención, prontitud, destreza y eficiencia, para así optimizar el uso de los recursos del Estado.</p><p><strong>Justicia</strong><br>Actúo con imparcialidad garantizando los derechos de las personas, con equidad, igualdad y sin discriminación.</p><p><strong>Trabajo en Equipo</strong><br>Aporto en mi equipo de trabajo lo mejor de mi conocimiento y experiencia en busca de un excelente resultado.</p><p><strong>Humanismo</strong><br>Reconozco en cada usuario su dignidad humana, su valor intrínseco como persona y en consecuencia contribuyo a la realización de sus proyectos de vida, a la satisfacción de sus necesidades respetándolo como persona y con derechos y deberes como paciente.</p>

Value Image

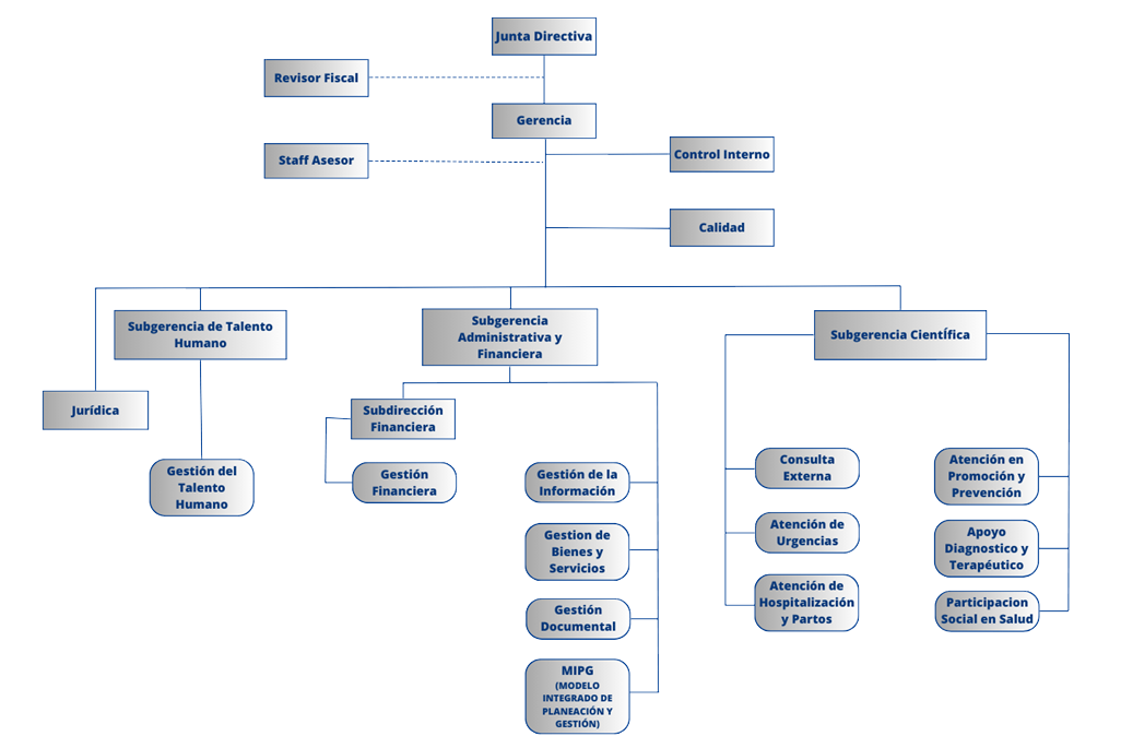
Estructura Organizacional

Organgrama Institucional

Creemos en brindar un ambiente acogedor y profesional para todos nuestros pacientes.

Nuestro Proceso

Una Guía Paso a Paso de Nuestro Proceso de Atención en Salud

El objetivo de nuestra institución es brindar atención en salud amable y personalizada, con los más altos estándares en servicios generales, especializados y preventivos. Con una red de atención accesible para toda la comunidad.

Consulta Inicial

Consulta Inicial

Tu atención comienza con una consulta detallada. Escucharemos tus inquietudes, evaluaremos tu estado de salud y estableceremos un plan de atención personalizado.

Tratamiento Por Expertos

Tratamiento Por Expertos

Una vez definido el plan de atención, procederemos con los servicios necesarios. Nuestro equipo de especialistas te acompañará en cada etapa del proceso.

Cuidado De Seguimiento

Cuidado De Seguimiento

Después de tu atención, programaremos las citas de seguimiento necesarias para monitorear tu recuperación y garantizar el éxito de tu tratamiento.

Atención Personalizada Al Paciente

Atención Personalizada Al Paciente

Entendemos que cada paciente es único y escuchamos tus necesidades e inquietudes.

Tecnología De Vanguardia

Tecnología De Vanguardia

Invertimos en tecnología moderna para brindarte la mejor atención médica y de salud.

Servicio Amigable Para Toda La Familia

Servicio Amigable Para Toda La Familia

Independientemente de tu edad o necesidades de salud, estamos aquí para ayudarte.

Por Qué Elegirnos

Atención de salud excepcional, adaptada a tus necesidades.

Nos tomamos el tiempo para entender tus necesidades y objetivos individuales, creando planes personalizados de atención que garanticen tu bienestar integral.

Creemos que tu experiencia en salud debe ser más que una visita rutinaria. Nuestro objetivo es brindarte atención integral y personalizada en un ambiente acogedor, donde tu comodidad y bienestar sean nuestra prioridad.

1

30

Años De Experiencia

2

2M

Pacientes Satisfechos

3

8000+

tratamientos realizados

FAQs

Preguntas Frecuentes

En ESE Bello Salud, entendemos que puedes tener dudas sobre nuestros servicios y procedimientos. Por ello, hemos recopilado las preguntas más frecuentes para brindarte información clara y precisa.

La institución brinda una variedad de servicios, incluyendo consulta médica general, odontología general y especializada, laboratorio clínico, imágenes diagnósticas, servicio farmacéutico, vacunación, consulta de optometría, y programas de salud materno-perinatal, entre otros.

Para solicitar una cita, los usuarios pueden acceder al portal de agendamiento en línea disponible en el sitio web de la ESE Bello Salud.

Es recomendable llevar el documento de identidad, carné de la EPS o entidad de salud a la que esté afiliado, y cualquier orden médica o resultado de exámenes previos relacionados con la consulta.

La cobertura y costos de los servicios dependen del tipo de servicio y de la afiliación del usuario al sistema de salud. Muchos servicios de promoción y prevención están cubiertos por la EPS y se ofrecen sin costo, mientras que otros pueden tener tarifas asociadas. Se sugiere consultar directamente con la institución para obtener información específica.

La ESE Bello Salud cuenta con varias sedes en el municipio de Bello, Antioquia, incluyendo el Hospital Rosalpi, la Sede Principal en Zamora, y otras ubicaciones en Antonio Roldán Betancourt, Fontidueño, La Maruchenga, El Mirador, Playa Rica y San Félix. Los horarios de atención varían según la sede y el servicio. Se recomienda consultar la sección de "Sedes" en el sitio web para obtener información detallada.

¿Tienes preguntas diferentes?

Contactanos: (034) 448-20-30 EXT: 232